腹痛便血反复?J Ethnopharmacol:“中医解法”被证实!芍药汤能精准激活肠干细胞,修复黏膜不反复 |
![]() |
腹痛便血反复?J Ethnopharmacol:“中医解法”被证实!芍药汤能精准激活肠干细胞,修复黏膜不反复
来源:100医药网 2025-10-14 11:17
本研究发现芍药汤可缓解湿热型结肠炎小鼠症状,通过激活经典Wnt/β-catenin与替代Wnt-YAP1/TAZ通路,促进肠干细胞增殖分化,增强肠上皮再生,证实其治疗有效性。生活中,患者常被腹痛、慢性腹泻、便血等症状困扰,这种慢性炎症性肠病不仅影响,传统治疗(如5-氨基水杨酸、糖皮质激素等)还面临副作用多、复发率高的问题。在中医理论中,溃疡性结肠炎属 湿热痢疾 范畴,芍药汤作为金代刘完素《素问病机气宜保命集》记载的经典方剂,因清热燥湿、理气活血的功效,在临床治疗湿热型结肠炎中应用广泛,但具体作用机制尚未完全明确。
近日,发表于J Ethnopharmacol的一项研究Shaoyao decoction promotes ISCs proliferation by activating Wnt/ -catenin and YAP1/TAZ signaling to enhance epithelial regeneration in damp-heat colitis从肠(ISCs)调控和信号通路角度,系统揭示了芍药汤的治疗机制,为其临床应用提供了科学依据。
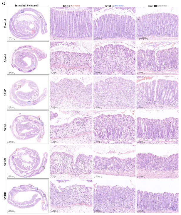
该研究首先通过液质联用技术(LC-MS/MS)鉴定出芍药汤提取物中包含91种化合物,涵盖黄酮类(22种)、萜类(13种)、苯丙素类(10种)等13个类别,其中丹皮酚、黄芩苷、小檗碱、甘草苷等已知活性成分,为其药理作用奠定了物质基础。随后,研究构建了 高糖高脂饮食+高温高湿环境+DSS诱导 的湿热型结肠炎小鼠模型,给予低、中、高剂量芍药汤及阳性药柳氮磺胺吡啶干预,结果显示芍药汤能显著改善模型小鼠的临床症状:减少体重下降幅度、降低疾病活动指数(DAI)、延长缩短的结肠长度,同时通过病理切片观察发现,芍药汤可减少结肠黏膜损伤,其中中剂量芍药汤效果优于阳性对照药。
图1:芍药汤缓解湿热型结肠炎小鼠临床症状
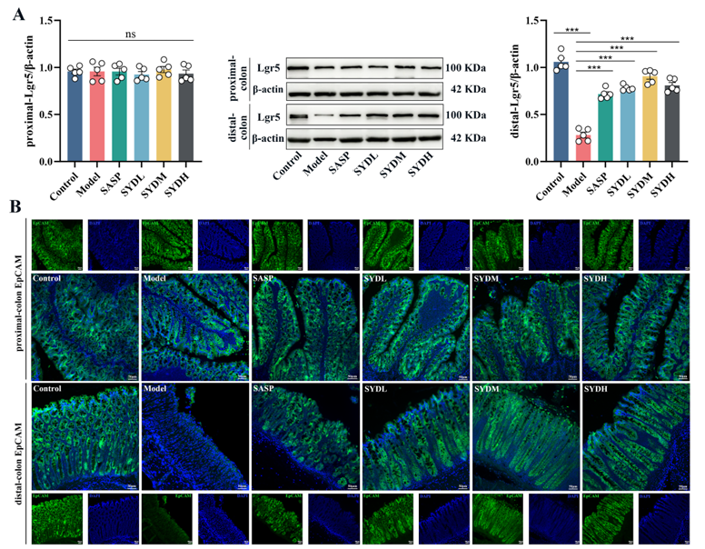
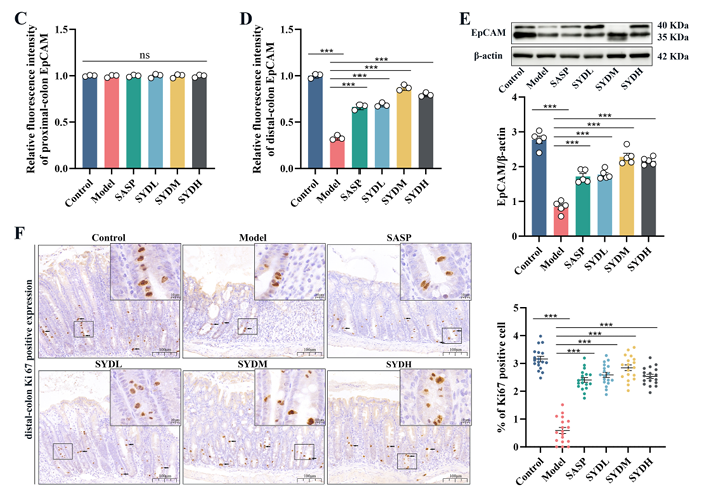
进一步研究发现,芍药汤具有明确的抗炎与促再生双重作用:一方面下调结肠组织中促炎因子IL-18、IL-21的蛋白和mRNA水平,减轻炎症反应;另一方面上调促上皮再生因子IL-22、IL-33及表皮生长因子(EGF)的表达,为肠上皮修复提供条件。同时,RT-qPCR和Western blot结果显示,芍药汤能显著提高肠干细胞标志物Lgr5、增殖标志物Ki67及上皮特异性标志物EpCAM的表达,且这种上调主要集中在受损的远端结肠,提示芍药汤可特异性促进受损区域肠干细胞的增殖与上皮细胞更新。
图2:远端结肠组织关键细胞因子及基因表达水平
图3:芍药汤促进远端结肠Lgr5+肠干细胞扩增
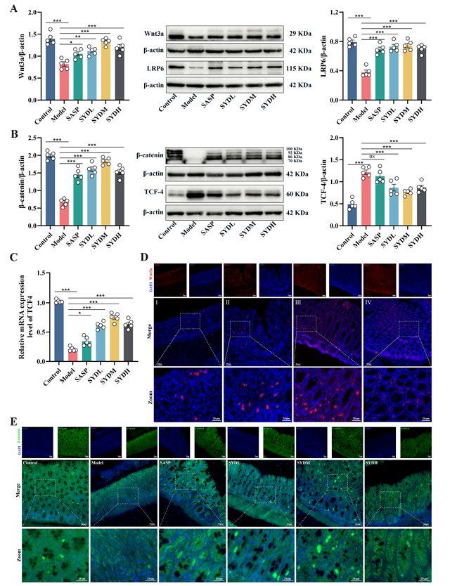
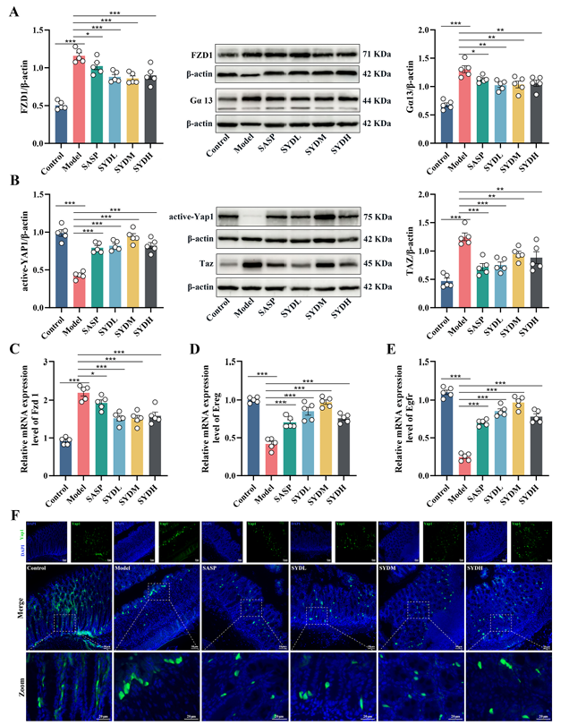
机制层面,研究证实芍药汤通过激活 经典Wnt/ -catenin通路 与 替代Wnt-YAP1/TAZ信号轴 双通路,协同调控肠干细胞功能:在经典Wnt通路中,芍药汤上调Wnt3a、LRP6、 -catenin及转录因子TCF4的表达,荧光显示Wnt3a的表达量与上皮完整性呈正相关, -catenin在细胞膜和胞内的积累也显著增加,可促进肠干细胞增殖相关靶基因的表达;在替代Wnt通路中,芍药汤提高FZD1、G 13、YAP1、TAZ的蛋白水平,同时上调YAP/TAZ靶基因Ereg、Egfr的转录水平,促进YAP1向细胞核内转移,进一步增强肠干细胞的增殖与分化能力。
图4:芍药汤诱导经典Wnt信号通路激活
图5:芍药汤介导替代Wnt-YAP1/TAZ信号轴激活
此外,芍药汤还能修复肠道黏液屏障:上调紧密连接蛋白 -catenin及黏液蛋白Muc2的表达,免疫荧光显示模型小鼠中远端结肠Muc2表达显著减少,而芍药汤处理后可恢复其表达;同时通过Wnt3a-YAP1-Hes1的共定位作用,促进杯状细胞分化,进一步加固黏液屏障,减少肠道内容物对黏膜的刺激。
图6:芍药汤促进受损结肠组织黏液屏障修复
综上所述,该研究从成分、疗效到机制,系统证实了芍药汤对湿热型结肠炎的治疗价值。其通过 减轻炎症反应-激活双信号通路-促进肠干细胞增殖分化-修复黏膜与黏液屏障 的多环节协同作用,实现受损肠上皮的高效再生,既符合中医 整体调理 的理念,又通过现代分子生物学技术阐明了具体作用靶点。作为经典中药方剂,芍药汤的多靶点优势为溃疡性结肠炎的治疗提供了新方向,未来有望成为临床治疗湿热型结肠炎的优选药物之一,为患者带来更安全、有效的治疗选择。(100yiyao.com)
参考文献:
Yang R, Han L, Zhang Y, et al. Shaoyao decoction promotes ISCs proliferation by activating Wnt/ -catenin and YAP1/TAZ signaling to enhance epithelial regeneration in damp-heat colitis.J Ethnopharmacol. Published online September 25, 2025. doi:10.1016/j.jep.2025.120641
版权声明 本网站所有注明“来源:100医药网”或“来源:bioon”的文字、图片和音视频资料,版权均属于100医药网网站所有。非经授权,任何媒体、网站或个人不得转载,否则将追究法律责任。取得书面授权转载时,须注明“来源:100医药网”。其它来源的文章系转载文章,本网所有转载文章系出于传递更多信息之目的,转载内容不代表本站立场。不希望被转载的媒体或个人可与我们联系,我们将立即进行删除处理。 87%用户都在用100医药网APP 随时阅读、评论、分享交流 请扫描二维码下载->

- 相关报道
-
- Oncoscience:你的精子在“求救”?印度科学家发现,这些日常习惯正在偷走生育力! (2025-10-14)
- 腹痛便血反复?J Ethnopharmacol:“中医解法”被证实!芍药汤能精准激活肠干细胞,修复黏膜不反复 (2025-10-14)
- STTT:华西医院科学家发明可修复血脑屏障的纳米药物,可快速清除阿尔茨海默病毒蛋白、改善认知! (2025-10-14)
- Nature子刊:房颤竟是一种自身免疫疾病? (2025-10-14)
- Nature:为何男性和吸烟者更易患膀胱癌? (2025-10-13)
- AJRCCM:血液里的“预警信号”!科学家发现肺纤维化早期检测新希望 (2025-10-13)
- Pediatr Investig:被忽视的儿童基孔肯雅热,蚊子叮一口,为何让孩子更受伤? (2025-10-13)
- Nature Genetics:昌平实验室赵亚杰等揭示肥胖与2型糖尿病新的风险基因 (2025-10-13)
- Science:肿瘤微环境的“酸”爽真相!癌细胞的能量代谢“变奏曲” (2025-10-13)
- 《细胞·代谢》:刷新认知!中国科学家首次发现,精子miRNA可作为表观遗传信息载体,实现父代运动能力代际遗传 (2025-10-13)
- 视频新闻
-
- 图片新闻
-
医药网免责声明:
- 本公司对医药网上刊登之所有信息不声明或保证其内容之正确性或可靠性;您于此接受并承认信赖任何信息所生之风险应自行承担。本公司,有权但无此义务,改善或更正所刊登信息任何部分之错误或疏失。
- 凡本网注明"来源:XXX(非医药网)"的作品,均转载自其它媒体,转载目的在于传递更多信息,并不代表本网赞同其观点和对其真实性负责。本网转载其他媒体之稿件,意在为公众提供免费服务。如稿件版权单位或个人不想在本网发布,可与本网联系,本网视情况可立即将其撤除。联系QQ:896150040