Nat BIotechnol:新研究证实蛋黄对建立真正的鸟类胚胎干细胞至关重要 |
![]() |
来源:100医药网 2025-10-28 09:37
这些鸟类胚胎干细胞具有巨大的应用潜力,范围从研究胚胎发育到生产实验室培养的禽肉,再到复活濒危甚至已灭绝的鸟类。蛋清或许是注重健康的早餐的完美选择,但蛋黄却被证明是在实验室培养鸟类胚胎的关键成分。由南加州大学干细胞研究中心领导的科学家团队,使用蛋黄以及其他几个关键因子作为培养基,成功地从鸡和其他七种鸟类中提取并维持了真正的胚胎干细胞(ESC)。

这些鸟类胚胎干细胞具有巨大的应用潜力,范围从研究胚胎发育到生产实验室培养的禽肉,再到复活濒危甚至已灭绝的鸟类。这项研究发表在《自然 生物技术》杂志上。
该研究的通讯作者、南加州大学凯克医学院干细胞生物学与再生医学教授Qi-Long Ying博士表示:"真正的胚胎干细胞具有两个关键特性:一是自我更新,能够增殖产生更多的干细胞;二是具有多能性,意味着它能够分化为胚胎的所有细胞类型 无论是在培养皿中,还是在被重新引入胚胎之后。在这项研究中,我们成功地从鸡、鹌鹑、雉鸡、火鸡、鸭、鹅、孔雀和鸵鸟中提取并维持了真正具有自我更新和多能性的胚胎干细胞。"
该研究的第一作者Xi Chen(现就职于加州理工学院)花费了十年时间推进这项研究,最初是在南加州大学应其龙实验室攻读博士学位和进行博士后培训期间,后来在加州理工学院Carlos Lois的实验室继续这项工作。该项目补充了Ying实验室先前的研究,该实验室曾在2008年独立地从大鼠中提取出首批真正的胚胎干细胞,相关成果发表在《细胞》杂志上,同期剑桥大学Austin Smith实验室也发表了独立报告。
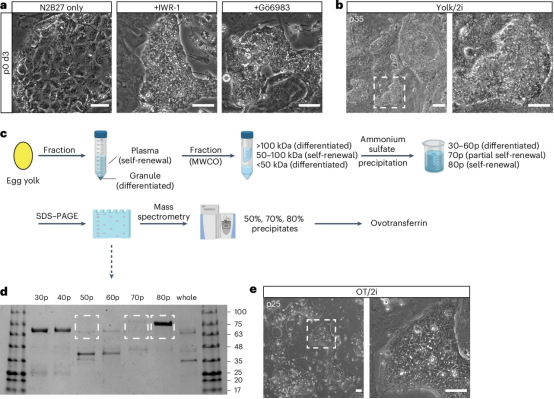
在当前的研究中,Chen和他的合作者首先优化了支持从鸡(研究最深入的鸟类)中提取胚胎干细胞的条件。他们从称为胚盘的早期胚胎阶段的细胞开始,添加了两种已知可通过抑制有时促进干细胞分化的信号来鼓励胚胎干细胞形成的化学物质。
第一种化学物质IWR-1抑制与Wnt和 -连环蛋白相关的细胞信号,第二种化学物质G 6983抑制来自蛋白激酶C家族的细胞信号。当暴露于这两种化学物质时,鸡细胞表现出干细胞多能性的遗传标记,但仍然无法在实验室中长期维持。
随后,科学家们观察到了一个改变游戏规则的现象:当胚盘细胞连同较多量的蛋黄一起从它们的蛋中转移出来时,它们在实验室中往往能更好地自我更新。科学家们开始怀疑,他们促进胚胎干细胞的"鸡尾酒"培养基中缺失的成分,正是蛋黄中的一种天然成分。
对蛋黄的仔细研究发现,它确实含有一种蛋白质 卵转铁蛋白,这种蛋白质完善了他们的"鸡尾酒"培养基,使他们能够从几个鸡品种中提取并维持胚胎干细胞。
出乎意料的是,对鸡胚胎干细胞有效的三成分"鸡尾酒"培养基在促进其他禽类物种的胚胎干细胞方面并未显示出同样的成功。不同的物种需要不同的"鸡尾酒"配方。
例如,雉鸡、鸭和火鸡的胚胎干细胞需要第四种成分 化学物质SB431542,以阻止其分化为跳动的心肌细胞,从而维持干细胞特性。鹌鹑、鹅和孔雀的胚胎干细胞则需要所有这四种成分,再加上第五种成分 一种源自鸡的、与多能性相关的信号蛋白LIF。
与此同时,鸵鸟的胚胎干细胞在五成分"鸡尾酒"培养基中培养失败,但当科学家移除鸡LIF并恢复到四成分版本时,却成功维持了其干细胞特性。
当暴露于五成分"鸡尾酒"培养基而非原始的三成分培养基时,鸡胚胎干细胞能够在长时间内自我更新,同时保持高度的多能性。
在这些优化条件下,鸡胚胎干细胞能够形成早期胚胎的三个主要细胞层,这三个细胞层最终产生身体的所有组织和器官 这是真正多能性的标志。它们也能分化成生殖细胞(如精子)以及构成身体其他组织的非生殖性或"体细胞" 这是多能性的另一个标志。
鸡胚胎干细胞也通过了多能性的金标准测试:即制造"嵌合体"的能力,嵌合体是由来自两个遗传背景不同的个体的细胞镶嵌组成的动物。当鸡胚胎干细胞被引入发育中的鸡胚胎时,产生的动物由来自两个来源的细胞镶嵌发育而成。一个明显的例证是,当发育中的胚胎是白化体时,鸡胚胎干细胞能够为嵌合体贡献有色素的羽毛。
鸡胚胎干细胞还可以使用CRISPR和其他工具进行基因组编辑,这扩展了它们在研究和生物技术应用中的用途。
"与从小鼠中提取的初始态胚胎干细胞相比,鸡胚胎干细胞的干细胞特性稍弱,但并未进入准备分化为特定细胞谱系的状态,"Chen说。"这种类型的胚胎干细胞处于发育连续体上,介于初始态和准备态之间。"

来自其他禽类物种的胚胎干细胞也通过了多能性的关键测试。鹌鹑、鹅和鸵鸟的胚胎干细胞显示出经典的多能性相关遗传标记。鹌鹑胚胎干细胞能够分化为所有三个早期胚胎层,而鹅胚胎干细胞能够贡献于生殖细胞。并且鹌鹑和鹅的胚胎干细胞都能贡献于嵌合体。
重要的是,该研究的共同作者、日本熊本大学的Guojun Sheng教授实验室,使用本研究中描述的方法,已独立提取出了能形成嵌合体的鸡和孔雀胚胎干细胞 这证明了该方法是稳健且可重复的。
"通过证明我们能够从几种禽类物种中提取并维持真正的胚胎干细胞,这项研究开启了如此多的可能性,"Ying说。"随着我们继续扩展提取鸟类胚胎干细胞的能力,我们可以设想为家禽业培育更健康的鸡,在蛋内孵化治疗性蛋白质用于药物开发,或者复活濒危或灭绝的物种以支持保护和生物多样性努力。这项技术有太多令人兴奋的应用,而这项研究仅仅是个开始。"
Ying、Chen、Zheng Guo、Xinyi Tong和Xugeng Liu是源于此项工作的专利WO2023158627A3的发明人,该专利名为"禽类多能干细胞的提取、传代方法及其应用"。(100yiyao.com)
参考文献:
Xi Chen et al, , Nature Biotechnology (2025). DOI: 10.1038/s41587-025-02833-3.
版权声明 本网站所有注明“来源:100医药网”或“来源:bioon”的文字、图片和音视频资料,版权均属于100医药网网站所有。非经授权,任何媒体、网站或个人不得转载,否则将追究法律责任。取得书面授权转载时,须注明“来源:100医药网”。其它来源的文章系转载文章,本网所有转载文章系出于传递更多信息之目的,转载内容不代表本站立场。不希望被转载的媒体或个人可与我们联系,我们将立即进行删除处理。 87%用户都在用100医药网APP 随时阅读、评论、分享交流 请扫描二维码下载->
医药网新闻
- 相关报道
-
- Lancet:不只为减肥!司美格鲁肽护心不靠减重,BMI27也受益,三分之二益处藏着这些关键机制 (2025-10-28)
- CR:压力促进乳腺癌肺转移!同济团队发现,慢性压力可催生特殊助癌中性粒细胞亚型,加速乳腺癌肺转移 (2025-10-28)
- 全球首个「百万引用」学者诞生!Bengio封神,辛顿、何恺明紧跟 (2025-10-28)
- Nat BIotechnol:新研究证实蛋黄对建立真正的鸟类胚胎干细胞至关重要 (2025-10-28)
- 70% 患者漏诊?别等“认不出家人” 再后悔!一文读懂阿尔兹海默病现状、科研竞速与千亿市场蓝图 (2025-10-28)
- 德达医疗携手HYROX,科学运动与健康保障同行 (2025-10-27)
- 启幕!中国医疗器械创新创业大赛总决赛暨医疗器械创新周开幕式正式开始 (2025-10-27)
- Nat Commun:利用特征性基因预测癌症免疫治疗中的T细胞扩增 (2025-10-27)
- 喜讯! PHC旗下LiCellMoTM活细胞代谢分析仪荣获2025年R&D 100创新奖 (2025-10-27)
- PNAS:新研究发现高水平的HIF2α可以减缓儿童癌症的侵袭性 (2025-10-27)
- 视频新闻
-
- 图片新闻
-
医药网免责声明:
- 本公司对医药网上刊登之所有信息不声明或保证其内容之正确性或可靠性;您于此接受并承认信赖任何信息所生之风险应自行承担。本公司,有权但无此义务,改善或更正所刊登信息任何部分之错误或疏失。
- 凡本网注明"来源:XXX(非医药网)"的作品,均转载自其它媒体,转载目的在于传递更多信息,并不代表本网赞同其观点和对其真实性负责。本网转载其他媒体之稿件,意在为公众提供免费服务。如稿件版权单位或个人不想在本网发布,可与本网联系,本网视情况可立即将其撤除。联系QQ:896150040















