CRISPR编辑肝类器官破解凝血因子VII缺乏症难题!Haematologica开辟罕见出血病自体治疗新范式 |
![]() |
CRISPR编辑肝类器官破解凝血因子VII缺乏症难题!Haematologica开辟罕见出血病自体治疗新范式
来源:100医药网 2025-10-23 14:10
研究通过CRISPR技术纠正患者诱导多能干细胞的凝血因子VII基因突变,生成的肝类器官可分泌功能性凝血因子VII并改善凝血功能,为该疾病的自体细胞治疗提供关键实验依据。生活里,有群人天生带着 凝血短板 他们可能因为一点小伤口就出血难止,严重时甚至会出现自发性颅内出血,这就是罕见遗传性出血疾病中的凝血因子VII缺乏症。这类患者多因F7基因变异导致凝血功能异常,目前临床只能靠反复注射血浆源性或重组凝血因子VII浓缩剂维持,不仅费用高昂,还可能引发抗体抑制等不良反应,长期治疗让患者和家庭背负沉重负担。
近日,Haematologica发表的一项研究Ex vivocorrection of severe coagulation Factor VII deficiency in patient-derived 3D liver organoids为这一疾病的根治撕开了一道希望的口子。
研究团队针对一名携带纯合子c.718G C(p.G240R)突变的严重凝血因子VII缺乏症患者展开探索。首先从患者外周血分离单核细胞,用仙台病毒将其重编程为诱导多能。后续鉴定发现,这些干细胞完全清除了重编程病毒,核型稳定无异常,全外显子测序仅检出目标致病突变,同时还能正常分化为内、中、外三胚层,为后续研究打下了可靠的细胞基础。
图1:携带c.718G C(p.G240R)突变的患者来源诱导多能干细胞遗传特征
接着,团队用CRISPR-Cas9技术进行基因编辑:设计特异性向导RNA,结合同源定向修复机制,成功纠正了干细胞中的致病突变。全外显子测序结果显示,校正后的干细胞没有出现任何脱靶效应或有害变异,还获得了纯合校正的单细胞克隆,这让基因编辑的安全性和有效性得到双重保障。
图2:基因校正后单细胞来源诱导多能干细胞克隆的遗传特征
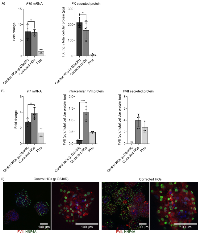
随后,研究人员将校正前后的诱导多能干细胞分别诱导分化为三维肝类器官。结果显示,校正后的肝类器官仍保持正常的肝脏细胞组成和功能特性 既能表达HNF4A、ASGR1等关键肝标志物,也能正常分泌白蛋白这类肝脏特异性蛋白。更核心的变化在于凝血因子VII的功能恢复:校正后的肝类器官中F7基因转录水平提升1.39倍,细胞内凝血因子VII蛋白含量增加9倍,还能有效分泌到细胞外;而未校正的肝类器官,几乎无法分泌功能性的凝血因子VII蛋白。
图3:凝血因子X(FX)和凝血因子VII(FVII)相关分析
功能学检测进一步验证了治疗效果:校正后肝类器官分泌的凝血因子VII具备生物学活性,能有效激活凝血因子X,比活性达到1.38 0.32 mIU/ng。在凝血酶生成试验中,校正组的凝血滞后时间明显缩短 无论是用5 pM还是1 pM组织因子触发,凝血功能都更接近正常状态,这直接证实了基因校正对凝血功能的修复作用。
图4:凝血因子VII(FVII)活性及整体凝血功能分析
这项研究的意义不止于技术突破,更给患者带来了根治的可能。它首次实现了严重凝血因子VII缺乏症的体外精准基因校正与功能性肝类器官构建,为自体细胞治疗方案提供了扎实的实验证据。和传统治疗比,这种用患者自身细胞的策略能从根源解决凝血问题,还能避免排斥、抗体抑制等风险,安全性和长效性都更有优势。未来随着技术完善,这套方案或许还能拓展到其他遗传性凝血因子缺陷病,帮更多 流血不止 的患者摆脱疾病束缚,重新拥有不用时刻担心出血的正常生活。(100yiyao.com)
参考文献:
Roman G, Lauritzen KH, Harrison SP, et al.Ex vivocorrection of severe coagulation Factor VII deficiency in patient-derived 3D liver organoids.Haematologica. Published online October 9, 2025. doi:10.3324/haematol.2025.288046
版权声明 本网站所有注明“来源:100医药网”或“来源:bioon”的文字、图片和音视频资料,版权均属于100医药网网站所有。非经授权,任何媒体、网站或个人不得转载,否则将追究法律责任。取得书面授权转载时,须注明“来源:100医药网”。其它来源的文章系转载文章,本网所有转载文章系出于传递更多信息之目的,转载内容不代表本站立场。不希望被转载的媒体或个人可与我们联系,我们将立即进行删除处理。 87%用户都在用100医药网APP 随时阅读、评论、分享交流 请扫描二维码下载->

- 相关报道
-
- 全球首个百亿级人类基因组基础模型Genos发布! (2025-10-23)
- CRISPR编辑肝类器官破解凝血因子VII缺乏症难题!Haematologica开辟罕见出血病自体治疗新范式 (2025-10-23)
- 《细胞》:肿瘤被“坑”杀!哈佛大学团队发现全新抗癌结构,杀伤性T细胞可在里面直接杀死癌细胞 (2025-10-23)
- Nature子刊:鲁明/钦伦秀团队发现肿瘤相关巨噬细胞促进肝癌转移的新机制 (2025-10-23)
- 《科学》:科学家发现酸中毒是肿瘤适应代谢压力的关键! (2025-10-23)
- 第三轮通知 | 2025年CSEV第九届细胞外囊泡大会倒计时2天! (2025-10-22)
- Adv Sci/eLife:中山大学高国全/杨霞/齐炜炜团队从代谢角度揭示阿尔兹海默症认知功能障碍的新调控分子 (2025-10-22)
- 《自然·代谢》:巨噬细胞竟是个“醋坛子”!中科院/复旦团队首次发现,肝癌用乳酸诱导巨噬细胞合成乙酸,促进自身转移 (2025-10-22)
- 上海德达心血管医院成功举办《胸痛的识别和心脏大血管疾病的规范治疗》研讨会 (2025-10-22)
- 第八届(2025)中国医疗器械创新创业大赛人工智能与医用机器人类别赛圆满落幕 (2025-10-21)
- 视频新闻
-
- 图片新闻
-
医药网免责声明:
- 本公司对医药网上刊登之所有信息不声明或保证其内容之正确性或可靠性;您于此接受并承认信赖任何信息所生之风险应自行承担。本公司,有权但无此义务,改善或更正所刊登信息任何部分之错误或疏失。
- 凡本网注明"来源:XXX(非医药网)"的作品,均转载自其它媒体,转载目的在于传递更多信息,并不代表本网赞同其观点和对其真实性负责。本网转载其他媒体之稿件,意在为公众提供免费服务。如稿件版权单位或个人不想在本网发布,可与本网联系,本网视情况可立即将其撤除。联系QQ:896150040