肝癌代谢免疫双靶点被拿下!Hepatology揭示SOAT1调控新机制,联合PD-1疗法协同抗瘤 |
![]() |
来源:100医药网 2025-10-23 14:27
抑制肝癌中高表达的胆固醇酰基转移酶1(SOAT1)可重塑脂质代谢、激活抗肿瘤免疫,与PD-1抑制剂联用展现协同抗肝癌效果。治疗一直是临床难题 传统方案常因肿瘤进展快、分子异质性高收效甚微,找到能同时针对肿瘤代谢和逃逸的靶点,成了突破治疗瓶颈的关键。近日,Hepatology刊登了香港大学团队的最新研究Targeting sterol O-acyltransferase 1 rewires fatty acid metabolism and uncovers immune vulnerability in hepatocellular carcinoma,他们聚焦酰基转移酶1(SOAT1),发现这个蛋白不仅是肝癌的代谢脆弱点,还能调控微环境,为肝癌治疗带来 双管齐下 的新策略。

团队先通过三层筛选锁定SOAT1:从肝系中筛选影响细胞存活的代谢靶点,到患者来源类器官中验证疗效,再通过单核细胞迁移实验评估对免疫的影响,最终确定SOAT1是核心靶点。临床数据给出了明确信号:肝癌组织中SOAT1表达显著高于正常肝组织,SOAT2则无明显变化;SOAT1表达越高,患者越容易出现静脉侵犯、肿瘤进展到晚期,总体生存期也更短;约20%肝癌患者存在SOAT1基因拷贝数改变,且这与mRNA表达升高直接相关,充分证明SOAT1是肝癌的 致癌关键因子 。
为验证SOAT1的功能,团队做了一系列实验:用基因手段敲低SOAT1,或用SOAT1抑制剂阿伐西米布处理,肝癌细胞增殖速度明显减慢,患者来源类器官的生长也被显著抑制。在小鼠模型中效果更直观:SOAT1敲低后,原位移植瘤的体积缩小、肺转移减少;若将野生型SOAT1重新导入细胞,肿瘤增殖能力能恢复,但导入催化失活的SOAT1突变体则无效,这说明SOAT1的促癌作用依赖其正常催化活性,特异性极强。
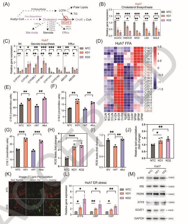
从机制上看,SOAT1被抑制后带来的变化远超胆固醇代谢范畴。它会导致长链脂肪酸(尤其是C16:0、C18:0和C18:1)在细胞内堆积,引发脂质毒性;同时活性氧生成增多,内质网陷入应激状态。这些代谢紊乱会进一步激活NF- B信号通路,促使CXCL16、CXCL12、CX3CL1等促炎细胞因子,以及ICAM-1等黏附分子大量产生,而这些分子能像 导航信号 一样,引导CD11c+抗原呈递细胞和细胞毒性CD8+T细胞浸润到肿瘤内部。

图1. 胆固醇酰基转移酶1(SOAT1)在肝中高表达

图2. 胆固醇酰基转移酶1(SOAT1)对的发生和恶性程度至关重要

图3. 靶向胆固醇酰基转移酶1(SOAT1)可重编程脂质代谢
免疫层面的改变更具治疗意义:SOAT1被抑制后,免疫细胞不再只停留在肿瘤边缘,而是能弥散性浸润到肿瘤内部。流式细胞术和免疫荧光结果显示,肿瘤内CD11c+细胞数量显著增加,且这些细胞会与MHCⅠ类、MHCⅡ类分子共定位,增强抗原呈递能力;体外共培养实验也证实,SOAT1抑制能促进单核细胞迁移、提升CD11c表达,还能增强CD8+T细胞的杀伤能力,减少PD1阳性的耗竭型CD8+T细胞比例。

图4. 胆固醇酰基转移酶1(SOAT1)调控肿瘤-免疫相互作用
最让人期待的是联合治疗效果。团队在肝癌小鼠模型中,将阿伐西米布与抗PD-1抗体联合使用,发现其抑瘤效果远超单一治疗:肿瘤体积缩小更明显,肿瘤负荷显著降低。这是因为SOAT1抑制先改善了肿瘤免疫微环境,让原本 免疫冷区 的肿瘤变成 免疫热区 ,再配合PD-1抑制剂解除免疫抑制,两者形成协同效应。

图5. 敲低胆固醇酰基转移酶1(SOAT1)可增强CD8+T细胞毒性并与抗PD-1免疫治疗协同作用于肝细胞癌
这项研究的意义不仅在于发现SOAT1这个双功能靶点,还为老药新用提供了有力依据 阿伐西米原本用于抗动脉粥样硬化,现在被证实可靶向SOAT1治疗肝癌,大幅缩短了临床转化周期。对肝癌患者来说,未来 SOAT1抑制剂+PD-1抑制剂 的组合,或许能同时解决肿瘤代谢依赖和免疫逃逸两大难题,为突破肝癌治疗耐药、改善患者预后提供新希望。随着后续临床研究的推进,这个基于SOAT1的双靶向策略,有望成为肝癌治疗的重要方向。(100yiyao.com)
参考文献:
Ma H, Zhang VX, Tsui YM, et al. Targeting sterol O-acyltransferase 1 rewires fatty acid metabolism and uncovers immune vulnerability in hepatocellular carcinoma.Hepatology. Published online October 9, 2025. doi:10.1097/HEP.0000000000001561
版权声明 本网站所有注明“来源:100医药网”或“来源:bioon”的文字、图片和音视频资料,版权均属于100医药网网站所有。非经授权,任何媒体、网站或个人不得转载,否则将追究法律责任。取得书面授权转载时,须注明“来源:100医药网”。其它来源的文章系转载文章,本网所有转载文章系出于传递更多信息之目的,转载内容不代表本站立场。不希望被转载的媒体或个人可与我们联系,我们将立即进行删除处理。 87%用户都在用100医药网APP 随时阅读、评论、分享交流 请扫描二维码下载->
医药网新闻
- 相关报道
-
- “减肥神药”GLP-1 再爆新技能:司美格鲁肽不仅能减肥,还能“解酒”! (2025-10-23)
- Science:新研究绘制出人类双链断裂修复的综合基因目录 (2025-10-23)
- “测序平台+AI算法”成为前沿研究首选,Google Research发布三大测序平台对比报告 (2025-10-23)
- 登上Cell子刊封面:王敏君团队等建立临床级的规模细胞生产方案,为肝病细胞治疗带来新突破 (2025-10-23)
- 肝癌代谢免疫双靶点被拿下!Hepatology揭示SOAT1调控新机制,联合PD-1疗法协同抗瘤 (2025-10-23)
- Nature子刊:中山大学尹胜团队发现天然产物小分子,可用于肺癌治疗 (2025-10-23)
- Cell:绘制纤毛蛋白图谱有助于了解罕见的儿童疾病和遗传疾病 (2025-10-22)
- Cell Stem Cell:清华大学颉伟团队揭示表观遗传的代际遗传和重编程调控因子 (2025-10-22)
- 重庆医科大学最新Cell子刊:杨梦柳/李伶/杨刚毅团队提出肥胖及相关代谢紊乱治疗新方法 (2025-10-22)
- 《柳叶刀》:中山大学领衔,中国原创抗癌新药——双抗ADC,晚期鼻咽癌治疗新选择 (2025-10-22)
- 视频新闻
-
- 图片新闻
-
医药网免责声明:
- 本公司对医药网上刊登之所有信息不声明或保证其内容之正确性或可靠性;您于此接受并承认信赖任何信息所生之风险应自行承担。本公司,有权但无此义务,改善或更正所刊登信息任何部分之错误或疏失。
- 凡本网注明"来源:XXX(非医药网)"的作品,均转载自其它媒体,转载目的在于传递更多信息,并不代表本网赞同其观点和对其真实性负责。本网转载其他媒体之稿件,意在为公众提供免费服务。如稿件版权单位或个人不想在本网发布,可与本网联系,本网视情况可立即将其撤除。联系QQ:896150040















