皮肤老得快、伤口难愈?Nature 揭秘:毛细血管“守护神”CAMs 丢了是关键,补回来能焕活血管 |
![]() |
来源:100医药网 2025-10-20 10:50
来自纽约大学医学院等机构的科学家们通过研究揭示了皮肤毛细血管相关巨噬细胞(CAMs)的丢失与皮肤毛细血管衰老之间的直接联系。随着年龄增长,皮肤不只是长皱纹、变松弛 伤口愈合变慢、容易感染、摸起来发凉,这些 隐形衰老 其实更影响生活质量。背后的关键原因之一,就是皮肤里负责 供血供氧 的毛细血管在悄悄衰退。
近日,纽约大学医学院团队发表在《Nature》的研究,终于找到了毛细血管衰老的 元凶 :一种叫毛细血管相关巨噬细胞(CAMs)的特殊细胞丢得太快了!这些贴在毛细血管旁边的 守护神 ,能清理血管垃圾、修复血栓,一旦它们减少,血管就会堵得慌、修不好,皮肤自然老得快。更让人振奋的是,研究还找到了解决办法:用药物或局部修复信号 补回 CAMs,就能让老年小鼠的毛细血管重新焕活。
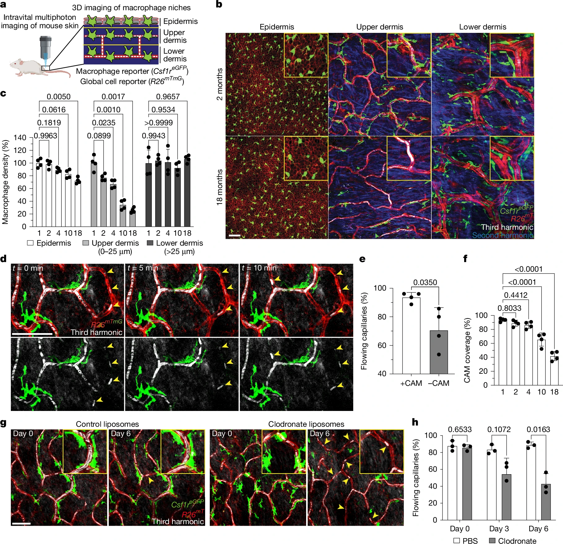
皮肤里的毛细血管就像 微型输油管 ,给表皮和真皮输送营养和氧气,一旦它们功能下降,皮肤就会失去活力。过去科学家知道毛细血管会随年龄减少,但一直不清楚 谁在保护它们 。这次研究团队用活体双光子显微镜,对小鼠皮肤进行了长达 18 个月的 直播观察 从 1 个月大(相当于人类青少年)到 18 个月大(相当于人类老年),全程追踪 CAMs 的变化。结果发现,皮肤里的巨噬细胞不是 一刀切 地减少:表皮和深层真皮的巨噬细胞变化不大,但上层真皮、紧紧贴在毛细血管旁边的 CAMs,减少速度比毛细血管本身还快!18 个月大的小鼠,很多毛细血管周围已经没有 CAMs 守护 ,这些 无守护血管 的血流堵塞率,比有 CAMs 的血管高了近 3 倍。
更关键的是,这种现象在人类身上也存在。研究团队对比了 40 岁以下年轻人和 75 岁以上老年人的皮肤样本,发现老年人皮肤里的 CAMs 数量同样显著减少,而且 CAMs 越少的区域,毛细血管堵塞越严重。这说明,CAMs 丢失是跨物种的 衰老标志 ,不是小鼠特有的现象。
那么 CAMs 到底是怎么保护毛细血管的?研究团队用激光诱导血栓模型做了实验:在小鼠毛细血管里人为制造 小血块 ,观察修复过程。结果很明显:如果血块周围有 CAMs,这些细胞会在 2 天内 冲过来 ,吞噬掉血管里的红细胞碎片,7 天后血管基本能恢复血流;但如果没有 CAMs,血块会一直堵着,血管最后甚至会 报废 被身体清除。进一步研究发现,CAMs 的 清理能力 依赖一个叫 Rac1 的基因 敲除这个基因后,CAMs 没法吞噬碎片,血管修复率直接下降 60%。
与年龄相关的生境特异性巨噬细胞缺失与皮肤毛细血管血流受损相关
为什么年龄大了 CAMs 会不够?
研究团队通过单细胞谱系追踪和骨髓嵌合实验,揭开了 CAMs 的 更新密码 :皮肤深层的巨噬细胞靠骨髓里的单核细胞补充,而上层的 CAMs 主要靠自己 分裂增殖 来维持数量。但随着年龄增长,CAMs 的增殖速度越来越慢,丢了之后也没法靠周围的 CAMs 挪过来补位 ,就算某个毛细血管的 CAMs 死了,旁边的 CAMs 也不会主动迁移过去 接班 。只有当皮肤出现较严重的局部损伤(比如大面积表皮破损)时,身体才会激活修复信号,让骨髓里的单核细胞赶来补充 CAMs,同时促进现存 CAMs 大量增殖。
更让人看到希望的是,研究团队找到了 人工补充 CAMs 的方法:给 20-24 个月大的老年小鼠(相当于人类 80 岁)皮肤注射CSF1 Fc 融合蛋白(一种能促进巨噬细胞生长的因子)。连续注射 4 天后,小鼠皮肤的 CAMs 数量显著增加,原本堵塞的毛细血管血流改善了 30%;再用激光制造血栓,这些小鼠的血管修复率比没注射的老年小鼠高了近一倍。而且,这种补充的 CAMs 不是 外来户 骨髓嵌合实验证明,它们主要是原有 CAMs 增殖来的,不会引发免疫排斥,安全性更高。
这项研究不仅解开了 皮肤毛细血管为什么会老 的谜题,更给抗衰提供了新方向。过去我们抗衰可能只关注胶原蛋白、抗氧化,现在发现,保护好 CAMs、让毛细血管 活起来 ,也是关键一步。未来或许能开发出外用的 CSF1 类护肤品,或者通过微创的局部刺激(比如可控的微损伤),激活皮肤自身的 CAMs 修复机制,让皮肤不仅看起来年轻,功能也能跟着 返老还童 。
就像研究人员说的: CAMs 是毛细血管的 隐形守护神 ,只要把它们留住、补够,就能让皮肤的 营养输送网 重新通畅。 这或许就是未来抗衰的 新钥匙 不只是表面功夫,而是从深层血管开始,让皮肤真正 焕活 。(100yiyao.com)
参考文献:
Mesa, K.R., O Connor, K.A., Ng, C. et al. . Nature (2025). doi:10.1038/s41586-025-09639-y.
版权声明 本网站所有注明“来源:100医药网”或“来源:bioon”的文字、图片和音视频资料,版权均属于100医药网网站所有。非经授权,任何媒体、网站或个人不得转载,否则将追究法律责任。取得书面授权转载时,须注明“来源:100医药网”。其它来源的文章系转载文章,本网所有转载文章系出于传递更多信息之目的,转载内容不代表本站立场。不希望被转载的媒体或个人可与我们联系,我们将立即进行删除处理。 87%用户都在用100医药网APP 随时阅读、评论、分享交流 请扫描二维码下载->

- 相关报道
-
- 芯明与华西医院达成战略合作,共同构建智能化医疗运营体系 (2025-10-20)
- Nature Biotechnology:植物免疫的“换芯”手术——跨越物种界限,打造广谱抗病的超级作物 (2025-10-20)
- 皮肤老得快、伤口难愈?Nature 揭秘:毛细血管“守护神”CAMs 丢了是关键,补回来能焕活血管 (2025-10-20)
- Cancer Cell:肿瘤内细菌,驱动癌症治疗耐药性 (2025-10-19)
- 哈医大最新研究登上Cell头条:从多组学视角揭示不同器官系统的衰老差异 (2025-10-18)
- Nature Biotechnology:FUGAsseM利器出鞘——一种基于微生物群落共表达的功能预测新范式 (2025-10-18)
- Cell:西湖大学卢培龙团队等首次从头设计出电压门控离子通道,在体内抑制神经元电活动 (2025-10-18)
- Cell子刊:毕楠/崔明/葛红等人揭示肠道菌群可预测肺癌巩固免疫治疗效果及放化疗毒性 (2025-10-17)
- Neuron:高郑润/徐天乐/吴逸雯等揭示中风后情绪障碍的新机制 (2025-10-17)
- Nature系列综述:西湖大学董晨院士系统总结CD8⁺T耗竭的调控因子 (2025-10-16)
- 视频新闻
-
- 图片新闻
-
医药网免责声明:
- 本公司对医药网上刊登之所有信息不声明或保证其内容之正确性或可靠性;您于此接受并承认信赖任何信息所生之风险应自行承担。本公司,有权但无此义务,改善或更正所刊登信息任何部分之错误或疏失。
- 凡本网注明"来源:XXX(非医药网)"的作品,均转载自其它媒体,转载目的在于传递更多信息,并不代表本网赞同其观点和对其真实性负责。本网转载其他媒体之稿件,意在为公众提供免费服务。如稿件版权单位或个人不想在本网发布,可与本网联系,本网视情况可立即将其撤除。联系QQ:896150040