神经元只负责“干活”?Nature:星形胶质细胞才是记忆“保存总监”,双重认证锁死重要记忆 |
![]() |
来源:100医药网 2025-10-17 15:23
研究人员发现,真正的“记忆总监”竟是一向被视为配角的星形胶质细胞,这一发现不仅有望改写教科书,更可能为治疗创伤后应激障碍(PTSD)和开发新一代人工智能打开全新大门。你有没有想过,为什么小时候一次走丢的恐惧感,几十年后依然清晰?为什么上周二的会议内容,这周就想不起细节?这些问题背后,藏着大脑最精妙的 记忆筛选机制 。
传统教科书一直认为,神经元是记忆的唯一 掌控者 ,但近日日本 RIKEN 脑科学研究中心团队发表在《Nature》的研究彻底颠覆了这一认知:真正决定 哪些记忆该永存、哪些该遗忘 的,是一向被当作 后勤辅助 的星形胶质细胞。它们就像大脑的 记忆总监 ,通过 情绪贴标+重复验证 的双重认证,给重要记忆打上 永久保存 的标签,甚至能被人为调控来弱化创伤记忆。这一发现不仅改写了神经科学教科书,更给 PTSD 治疗和新一代节能 AI 开发打开了全新大门。
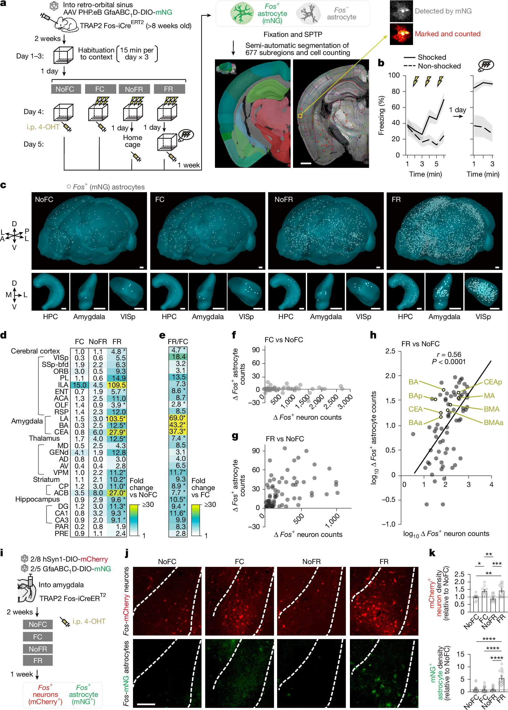
要抓住记忆的 幕后管理者 ,研究团队设计了一场针对小鼠的 恐惧记忆追踪实验 。他们让小鼠在特定笼子里经历轻微电击(形成恐惧记忆),随后几天多次将其放回笼子观察回忆反应,重点聚焦处理情绪记忆的核心脑区 基底外侧杏仁核(BLA),因为这里的星形胶质细胞已被证实与恐惧记忆调控密切相关。
为精准捕捉细胞活动,研究人员用Fos 蛋白标记技术结合双光子钙成像,实时追踪记忆形成与提取时的细胞激活状态:Fos 蛋白会在细胞活跃时大量表达,就像给细胞 拍了张工作快照 ,而钙成像能直观显示细胞的信号传递过程。结果让所有人意外:记忆形成的瞬间,神经元群剧烈活跃,忙着接收和初步处理 电击 + 笼子 的感官信息,而星形胶质细胞始终 沉默 ;但几天后小鼠回到笼子触发回忆时,神经元反应平淡如水,星形胶质细胞却集体 亮起来 钙信号剧烈波动,细胞间通过间隙连接形成同步活动的 集群 ,就像突然启动的 记忆归档系统 。
这就像记忆工厂的流水线,神经元负责生产初始记忆片段,而星形胶质细胞集群才是 质检仓储部 ,决定哪些片段值得长期保存。 研究负责人解释道。深入研究后,他们揭开了这套精密的 记忆筛选密码 :核心是 多日痕迹 + 双重认证 机制。当人经历强烈情绪事件(比如恐惧、狂喜)时,大脑会先启动 情绪贴标 程序 去甲肾上腺素系统被激活,促使 BLA 脑区的一小群星形胶质细胞表达更多 2 - 肾上腺素受体,这个过程会持续 1-2 天,相当于给这些细胞发了 重要记忆处理权限卡 ,同时它们会形成持续数天的 记忆痕迹 ,为后续归档预留 工位 。这就解释了为什么平淡的日常容易被遗忘,而带情绪的事件更难忘记 没有情绪信号的 权限卡 ,星形胶质细胞不会启动保存程序。
真正的 归档触发 发生在第一次回忆时。此时大脑会同时发送两个信号:神经元传递的 记忆内容信号 (比如 笼子的样子 )和去甲肾上腺素系统的 重要性确认信号 ,只有持有 权限卡 的星形胶质细胞能同时接收这两个信号,随即被完全激活。激活后的星形胶质细胞会释放胶质递质,调节神经元突触强度,将临时记忆转化为永久存储。这个过程中,星形胶质细胞集群的钙信号会从 局部波动 转为 网络级同步 ,信号传播范围可达 100 微米以上,确保记忆被稳定固化。更关键的是,这种 双重认证 极具特异性,不会误将无关信息纳入永久记忆,这也是大脑能高效筛选记忆的核心原因。
基于全脑星形胶质细胞Fos集群的特定行为时段映射分析
最令人振奋的是,研究团队实现了对记忆的 精准操控 ,让 改写记忆 从科幻走向现实。他们利用光遗传学技术 给星形胶质细胞转入光敏感通道蛋白,通过特定波长的光精准调控其活性:当小鼠回忆恐惧记忆时,用蓝光抑制 BLA 脑区的星形胶质细胞集群,70% 的小鼠在 7 天后再次回到电击笼子时,不再表现出蜷缩、僵住等恐惧反应,相当于 弱化 了创伤记忆;而用黄光人为激活这些细胞,小鼠会把轻微的不适(比如笼子里的冷风)记成强烈恐惧,甚至在安全的新笼子里也会表现出警惕。这完美解释了 PTSD 患者的困境:他们的星形胶质细胞 双重认证系统 可能过度激活,导致创伤记忆被异常固化,即便没有新的刺激也会反复触发恐惧。
这一发现提供了全新治疗靶点 无需干扰神经元,只需温和调节星形胶质细胞的 2-肾上腺素受体活性,就能精准 淡化 创伤记忆,且不影响其他正常记忆。
这项研究的价值远不止于医学领域,更给陷入 能耗困境 的人工智能指明了新方向。当前 AI 存储信息需要海量数据和巨大算力,而人脑通过星形胶质细胞集群的 多日痕迹 机制,存储信息的能效是传统 AI 的百万倍以上 每个星形胶质细胞能连接数十万个突触,通过钙信号的时空模式编码记忆,这种 集群计算 既保证了存储容量,又极大降低了能耗。
研究人员推测,未来 AI 可借鉴这种 情绪权重筛选 机制:给信息打上 重要性标签 ,仅对高权重信息进行深度存储,从而实现更节能的智能学习。这和麻省理工学院提出的 星形胶质细胞介导密集联想记忆 模型不谋而合,都指向了 类脑 AI 的核心突破点。
从 配角 到 总监 ,星形胶质细胞的逆袭彻底改变了人类对记忆的理解。就像研究人员说的: 神经元决定了 记住什么内容 ,而星形胶质细胞决定了 这份记忆能存多久 。 随着研究深入,未来我们或许能开发出靶向 BLA 星形胶质细胞的微创疗法,帮助 PTSD 患者摆脱创伤阴影;也可能通过调节星形胶质细胞活性,增强阿尔茨海默病患者的记忆稳定性;更有望基于其 低耗高效 的筛选机制,打造出真正能 自主取舍信息 的类脑 AI。这群曾经被忽视的细胞,正在悄悄揭开大脑的终极奥秘!(100yiyao.com)
参考文献:
Dewa, Ki., Kaseda, K., Kuwahara, A. et al. . Nature (2025).doi:10.1038/s41586-025-09619-2
版权声明 本网站所有注明“来源:100医药网”或“来源:bioon”的文字、图片和音视频资料,版权均属于100医药网网站所有。非经授权,任何媒体、网站或个人不得转载,否则将追究法律责任。取得书面授权转载时,须注明“来源:100医药网”。其它来源的文章系转载文章,本网所有转载文章系出于传递更多信息之目的,转载内容不代表本站立场。不希望被转载的媒体或个人可与我们联系,我们将立即进行删除处理。 87%用户都在用100医药网APP 随时阅读、评论、分享交流 请扫描二维码下载->

- 相关报道
-
- 百年药企参天公司旗下维生素B12滴眼液参天玫瑰®焕新上市 (2025-10-17)
- 神经元只负责“干活”?Nature:星形胶质细胞才是记忆“保存总监”,双重认证锁死重要记忆 (2025-10-17)
- 赛诺菲胰岛素原料药项目启动,助力北京打造全球医药健康产业高地 (2025-10-17)
- Nat Cell Biol:结肠癌也“分地段”?科学家找到决定癌症位置的“源头细胞” (2025-10-17)
- 干细胞变“唾液腺修复贴片”!Stem Cell Reports证实:人诱导多能干细胞来源细胞片可与损伤腺体整合,为口干症治疗开辟新路径 (2025-10-17)
- 律动不息 上海德达心血管医院开展2025世界心脏日系列护心活动 (2025-10-17)
- 科研人员开放染色质互作新技术并鉴定人类胎脑的独特基因空间调控模式 (2025-10-17)
- 《癌症研究》:空军军医大学团队发现,肠癌细胞释放外泌体重编程成纤维细胞,驱动结直肠癌转移 (2025-10-17)
- AD:最新研究发现,老年人肾功能损伤与神经退行性生物标志物的水平升高有关,但与整体认知功能无关,或影响阿尔茨海默病血检! (2025-10-17)
- 利奥制药在中国递交上市许可申请,持续推进Anzupgo®(德戈替尼乳膏)的全球可及 (2025-10-17)
- 视频新闻
-
- 图片新闻
-
医药网免责声明:
- 本公司对医药网上刊登之所有信息不声明或保证其内容之正确性或可靠性;您于此接受并承认信赖任何信息所生之风险应自行承担。本公司,有权但无此义务,改善或更正所刊登信息任何部分之错误或疏失。
- 凡本网注明"来源:XXX(非医药网)"的作品,均转载自其它媒体,转载目的在于传递更多信息,并不代表本网赞同其观点和对其真实性负责。本网转载其他媒体之稿件,意在为公众提供免费服务。如稿件版权单位或个人不想在本网发布,可与本网联系,本网视情况可立即将其撤除。联系QQ:896150040