“传统中药+益生菌”要结合起来吃?Phytomedicine:六味地黄丸协同动物双歧杆菌改善围绝经期动脉粥样硬化新机制 |
![]() |
“传统中药+益生菌”要结合起来吃?Phytomedicine:六味地黄丸协同动物双歧杆菌改善围绝经期动脉粥样硬化新机制
来源:100医药网 2025-10-15 09:02
本研究发现六味地黄丸可通过调控肠道菌群依赖的三甲胺-氧化三甲胺轴改善围绝经期动脉粥样硬化,且与动物双歧杆菌乳亚种联用效果更优,首次明确其该作用机制及“中药+益生菌”协同策略的价值。对于围绝经期女性来说,雌激素水平的突然下降不仅会引发潮热、、情绪波动等不适,更会悄悄推高心疾病风险 临床数据显示,这一阶段女性动脉粥样硬化性心(ASCVD)的患病率和死亡率,显著高于同龄男性。Global Burden of Disease Study 2019(GBD 2019)更是预测,到2050年全球心血管疾病患病率、粗死亡率将分别上升90.0%、73.4%,ASCVD已成为威胁围绝经期女性健康的 隐形杀手 。
近日,发表在Phytomedicine的一项研究Liuwei Dihuang formula ameliorates perimenopausal atherosclerosis by modulating the microbiota-dependent TMA-TMAO metabolic axis,为这一问题提供了 传统中药+益生菌 的创新解决方案:六味地黄丸(LWDH)可通过调控肠道菌群依赖的三甲胺(TMA)-氧化三甲胺(TMAO)代谢轴,显著改善围绝经期动脉粥样硬化,且与动物双歧杆菌乳亚种(B. lactis)联用能进一步增强疗效。
研究团队以ApoE敲除(ApoE⁻/⁻)小鼠为模型,通过双侧卵巢切除结合高脂饮食(HFD)构建围绝经期动脉粥样硬化模型,随后给予六味地黄丸干预,并通过靶向代谢组学、16S rRNA测序等技术解析其作用机制。结果显示,六味地黄丸能显著减轻模型小鼠的斑块负荷,同时降低血浆和肝脏中TMAO及前体TMA的水平 这一关键发现提示,TMA-TMAO代谢轴可能是六味地黄丸抗动脉粥样硬化的核心靶点。进一步分析表明,六味地黄丸可改善模型小鼠的脂质代谢紊乱,降低血清总(TC)、甘油三酯(TG)和低密度胆固醇(LDL-c),升高高密度脂蛋白胆固醇(HDL-c);同时还能抑制系统性炎症,显著下调血清中肿瘤因子- (TNF- )、白细胞介素-1 (IL-1 )和白细胞介素-6(IL-6)的水平。更重要的是,血浆TMAO水平与主动脉脂质沉积面积呈强正相关(R =0.6228,p=0.0023),直接印证了TMAO在围绝经期动脉粥样硬化发展中的关键作用。
图1:六味地黄丸对去卵巢ApoE⁻/⁻小鼠动脉粥样硬化相关病理改变的影响(含体重变化、血脂、炎症因子、主动脉脂质沉积及TMAO/TMA水平)
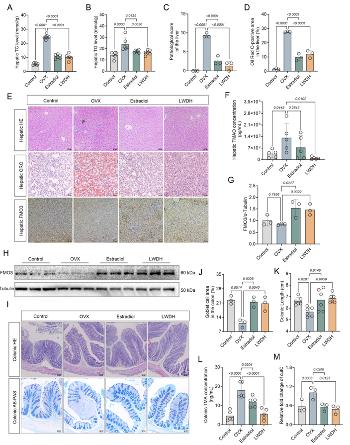
从器官层面看,六味地黄丸还能针对性改善肝脏和结肠的病理损伤。在肝脏中,模型小鼠存在明显的脂质堆积和脂肪变性,而六味地黄丸干预后,肝脏TC、TG水平显著降低,脂质空泡数量减少,肝细胞脂肪变性得到缓解;同时,肝脏TMAO含量显著下降,且关键代谢酶黄素单加氧酶3(FMO₃)的表达被上调 这一 看似矛盾 的结果实则提示,六味地黄丸可能通过减少TMA底物供应(而非抑制FMO₃活性)来降低肝脏TMAO合成,反映了其对TMA-TMAO轴的调控。在结肠中,六味地黄丸能修复围绝经期相关的肠道屏障损伤:恢复结肠上皮完整性,减少黏膜下层单核细胞浸润,增加杯状细胞分泌的黏蛋白含量,延长缩短的结肠长度;同时还能显著抑制结肠TMA生成,并下调TMA合成关键酶基因cutC的表达,从源头减少TMA-TMAO轴的激活。
图2:六味地黄丸对去卵巢ApoE⁻/⁻小鼠肝脏和结肠损伤的影响(含肝脂、肝TMAO、FMO₃表达及结肠病理、TMA水平)
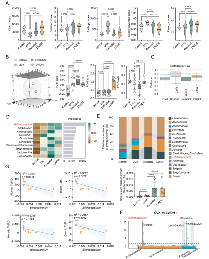
肠道菌群是TMA-TMAO代谢轴的核心调控环节,16S rRNA测序结果揭示了六味地黄丸的菌群调节作用:围绝经期动脉粥样硬化模型小鼠的结肠菌群多样性失衡,双歧杆菌丰度显著降低,而六味地黄丸干预后,菌群结构明显向正常状态恢复,双歧杆菌丰度显著升高,且其丰度与血浆、肝脏TMAO及结肠TMA水平均呈负相关 这提示双歧杆菌可能是六味地黄丸调控TMA-TMAO轴的关键菌群。体外实验进一步验证了这一机制:六味地黄丸能增强B. lactis的TMA降解活性,且不影响其生长(B. lactis对胃酸、胆汁盐具有良好耐受性,确保了体内发挥作用的潜力);同时,六味地黄丸还能抑制产TMA菌大肠杆菌(E. coli)的增殖,并下调其cutC基因表达,减少TMA合成。这种 促进TMA降解+抑制TMA生成 的双机制,成为六味地黄丸调控TMA-TMAO轴的核心逻辑。
图3:六味地黄丸对去卵巢ApoE⁻/⁻小鼠结肠菌群组成的影响(含 / 多样性、双歧杆菌丰度及与TMAO的相关性)
研究还探索了六味地黄丸与B. lactis的协同作用:与单独使用B. lactis相比,二者联用能更显著降低血浆TMAO水平,进一步改善血脂代谢和系统性炎症,同时增强肠道屏障修复效果(如进一步增加结肠黏蛋白分泌、延长结肠长度);菌群分析显示,联用能更有效恢复双歧杆菌丰度,减少产TMA菌的相对比例,提示二者在菌群调节上存在协同效应。此外,联用还能进一步下调结肠cutC基因表达,减少TMA生成,同时上调肝脏FMO₃表达,强化对TMA-TMAO轴的调控,最终更显著减轻主动脉斑块沉积,延缓动脉粥样硬化进展。
图4:动物双歧杆菌乳亚种及其与六味地黄丸联用对去卵巢ApoE⁻/⁻小鼠动脉粥样硬化相关病理改变的影响(含体重、血脂、炎症因子及血浆TMAO/TMA水平)
综上,这项研究首次明确了六味地黄丸改善围绝经期动脉粥样硬化的全新机制:通过重塑肠道菌群结构,一方面富集双歧杆菌等有益菌以增强TMA降解,另一方面抑制大肠杆菌等产TMA菌并下调cutC基因以减少TMA生成,双管齐下降低系统性TMAO水平,进而改善脂质代谢、抑制炎症反应,最终延缓动脉粥样硬化进展;而与B. lactis联用能进一步放大这一效应,体现了 传统中药+益生菌 的协同优势。这一发现不仅为围绝经期心血管疾病的防治提供了新靶点和新策略,更将传统中药的整体调节理念与现代微生态医学相结合,为后续临床转化和个性化干预方案的制定奠定了重要基础,有望为更多围绝经期女性的心血管健康保驾护航。(100yiyao.com)
参考文献:
Zhang S, Feng H, Jiang J, et al. Liuwei Dihuang formula ameliorates perimenopausal atherosclerosis by modulating the microbiota-dependent TMA-TMAO metabolic axis.Phytomedicine. Published online September 24, 2025. doi:10.1016/j.phymed.2025.157318
版权声明 本网站所有注明“来源:100医药网”或“来源:bioon”的文字、图片和音视频资料,版权均属于100医药网网站所有。非经授权,任何媒体、网站或个人不得转载,否则将追究法律责任。取得书面授权转载时,须注明“来源:100医药网”。其它来源的文章系转载文章,本网所有转载文章系出于传递更多信息之目的,转载内容不代表本站立场。不希望被转载的媒体或个人可与我们联系,我们将立即进行删除处理。 87%用户都在用100医药网APP 随时阅读、评论、分享交流 请扫描二维码下载->

- 相关报道
-
- 抑郁不只是“情绪感冒”!Science 子刊揭密:大脑糖链“脱落”才是关键,靶向修复或破治疗困局 (2025-10-15)
- N Engl J Med:当寂静被打破!基因疗法让遗传性耳聋儿童重闻世界之声 (2025-10-15)
- 《勇敢的心》推出第三期 对话刘建实:以心为灯,照亮医学与人性之路 (2025-10-15)
- 首儿所构建儿童安康评估系统,以数据为基守护将来 (2025-10-15)
- 解读:河北做好2025年城乡住民根本医疗保证无关任务 (2025-10-15)
- 江西:进一步推动集采药品“三进”任务走深走实 (2025-10-15)
- 广西展开医疗服务价钱规范管理(第六批)的关照 (2025-10-15)
- “传统中药+益生菌”要结合起来吃?Phytomedicine:六味地黄丸协同动物双歧杆菌改善围绝经期动脉粥样硬化新机制 (2025-10-15)
- Nature子刊:深圳湾实验室甘文标团队揭示大脑如何保护学会的技能不丢失 (2025-10-15)
- 碧迪医疗首款港澳药械通器械获批,中国恶性胸腔积液治疗实现全球同步 (2025-10-14)
- 视频新闻
-
- 图片新闻
-
医药网免责声明:
- 本公司对医药网上刊登之所有信息不声明或保证其内容之正确性或可靠性;您于此接受并承认信赖任何信息所生之风险应自行承担。本公司,有权但无此义务,改善或更正所刊登信息任何部分之错误或疏失。
- 凡本网注明"来源:XXX(非医药网)"的作品,均转载自其它媒体,转载目的在于传递更多信息,并不代表本网赞同其观点和对其真实性负责。本网转载其他媒体之稿件,意在为公众提供免费服务。如稿件版权单位或个人不想在本网发布,可与本网联系,本网视情况可立即将其撤除。联系QQ:896150040